Skip to main content

🚀 OpenIM: An Open Source Instant Messaging SDK Solution

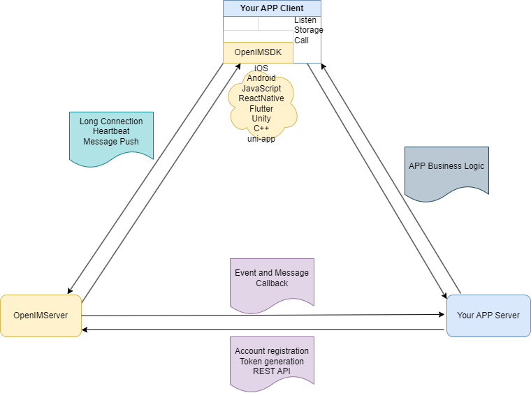
OpenIM consists of two main components: OpenIMSDK and OpenIM Server. Its main features are as follows:

📦 OpenIMSDK

  • Embedded directly into applications as a library file.

🖥️ OpenIM Server

  • Deployed as an independent server-side program.

📢 Note: OpenIMSDK does not integrate a UI interface, and OpenIM Server does not provide user registration and login functionality. This means it is not a complete IM product.

Relationship Diagram

📘 Detailed Explanation of OpenIMSDK

OpenIMSDK is an IM SDK designed for OpenIM Server, specifically created for embedding in client applications. Its main functions and technical features are as follows:

🌟 Key Features:

  • 📦 Local Storage
  • 🔔 Listener Callbacks
  • 🛡️ API Encapsulation
  • 🌐 Connection Management

📚 Main Modules:

  1. 🚀 Initialization and Login
  2. 👤 User Management
  3. 👫 Friend Management
  4. 🤖 Group Functions
  5. 💬 Session Handling

🔧 Technical Implementation:

  • 🏗️ Written in Golang
  • 🌉 Cross-platform compilation using Gomobile
  • 🕸️ Web SDK implementation using wasm technology
  • 🌌 C interface export through cgo
  • 🌍 Covers almost all platforms and languages
Platform/LanguageSDK Resource LinkSDK DescriptionExample Resource LinkDescription
Golangopen-im-sdk-coreGolang version SDK, implemented using Gomobile/wasm/cgo
iOSopen-im-sdk-iosiOS version SDKopen-im-ios-demoiOS example
Androidopen-im-sdk-androidAndroid version SDKopen-im-android-demoAndroid example
Flutteropen-im-sdk-flutterFlutter version SDKopen-im-flutter-demoFlutter example
uni-appopen-im-sdk-uniappuni-app version SDKopen-im-uniapp-demouni-app example
JS SDKopen-im-sdk-web-wasmJS SDK versionopen-im-pc-web-demoPC web example
React Nativeopen-im-sdk-reactnativeReact Native SDKopen-im-reactnative-demoReact Native example

🔍 Detailed Explanation of OpenIM Server

OpenIM Server has the following features:

  • 🧩 Composed of multiple modules, such as gateway and multiple rpc services.
  • 🌐 Microservice architecture, supporting cluster mode.
  • 🚀 Various deployment methods, such as source code, Kubernetes, or Docker deployment.

🔗 OpenIM Server Repository Link

🌐 REST API

  • OpenIM Server provides REST APIs for business systems, enabling more functionalities like creating groups and sending push messages through backend interfaces.

📞 Callback

  • OpenIM Server offers callback capabilities to extend more business forms. Callbacks refer to OpenIM Server sending requests to business servers before or after certain events, like before or after sending a message.